酸性土壤占据全球 30%的陆地面积和 50%的潜在可耕地面积。铝(Al)毒是酸性土壤中限制作物生产的主要因素,也是酸沉降导致森林退化的重要原因,威胁着全球农业和生态环境安全。植物在长期的进化过程中形成了多种应对铝胁迫的策略,其中转录因子STOP1调控的根尖有机酸分泌是核心抗铝机制,相关研究已取得深入的进展,但植物如何感知铝离子并将信号传递至STOP1进而启动抗铝响应这个最关键的科学问题直到最近才取得突破性进展。浙江大学郑绍建团队在2024年发现了首个植物铝离子受体PSKR1/ALR1,并揭示了植物根细胞从铝离子感知到核心转录因子STOP1积累,再到有机酸分泌的完整信号通路。尽管如此,受体ALR1的活性或功能如何受到调控以更好地调节铝离子信号和整条信号通路的转导强度仍不清楚。
2025年4月11日,该团队在Nature Plants发表了题为“The PP2CHs- and PBL27-mediated phosphorylation switch of aluminum ion receptor PSKR1/ALR1 controls plant aluminum sensing ability”的研究论文,揭示了铝受体ALR1活性调控的新型分子开关机制,该机制通过PP2C磷酸酶和类受体激酶介导的ALR1丝氨酸位点(S696/S698)可逆磷酸化,动态调控植物铝离子感知能力,为解析生物体内离子感知机制提供了新范式。

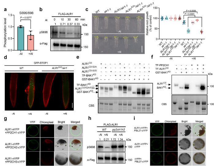
该研究首先在定量磷酸化蛋白质组学的分析中,发现铝受体ALR1的两个Ser位点(S696/698)的磷酸化水平受到铝胁迫的快速抑制。进一步研究发现,ALR1S696/698的去磷酸化能够促进ALR1与共受体BAK1的互作及相互磷酸化,进而激活STOP1依赖的抗铝信号通路。同时,研究发现PP2C蛋白磷酸酶H亚家族成员PP2CH1/2负责ALR1S696/698的去磷酸化。铝离子能够快速诱导PP2CHs蛋白累积并促进其与受体ALR1的互作。PP2CHs功能缺失能够显著提高ALR1S696/698的磷酸化水平,进而抑制STOP1依赖的抗铝信号途径。不仅如此,该研究还鉴定到一个类受体胞质激酶PBL27负责ALR1S696/698的磷酸化,从而负调控植物抗铝性。综上,PP2CH1/2和PBL27控制的ALR1S696/698磷酸化状态转换在铝信号传导和抗性中起着至关重要的作用。

图1. ALR1S696/698磷酸化水平调控植物抗铝性
鉴于ALR1(又名PSKR1)同时是短肽激素PSK的受体,因此该团队所发现的铝离子受体作为一个特殊的受体同时感知和介导生长信号和抗铝信号:其胞外结构域感知PSK信号,胞内结构域感知铝信号。该研究解析了铝离子受体ALR1活性的调控途径和关键调控位点,并揭示磷酸酶/激酶介导的抗铝信号增强/减弱的平衡机制,以防止抗性通路的过度激活(图2)。由此,对ALR1活性调控机制的研究有望平衡乃至协同植物的生长发育和抗铝响应,使得植物在满足抗铝需求的同时,达到生长最大化的目的,进而为提高酸性土壤上作物的生产力提供理论依据和新的基因资源。

图2.铝受体ALR1活性调控机制
这是该团队近一年时间内继发现首个植物细胞铝离子受体(Ding et al. 2024. Cell Research. 34:281-294),营养吸收组织根毛有限生长调控模块(Cui et al. 2024. Current Biology. 34:313-326),磷信号转导及植酸磷InsP6合成调控复合体(Xu et al. 2024. Nature Communications. 15:5107)和类受体激酶WAKL4介导的植物主动降低镉累积的新机制(Yuan et al. 2024. Nature Communications. 15:9537)之后的又一个富有创新意义的研究成果。浙江大学生命科学学院博士后徐晨为该论文的第一作者,丁忠杰研究员和郑绍建教授为通讯作者。此外,浙江大学生命科学学院金崇伟教授、法国巴黎萨克雷大学Moussa Benhamed教授等合作者也为该研究作出了重要贡献。该研究受国家重点研发计划、国家自然科学基金、国家资助博士后研究人员计划的资助。
全文链接:https://www.nature.com/articles/s41477-025-01983-1

